91视频
易华西教授团队在Science子刊《Science Advances》(中科院1区,IF=13.6)发表的研究性论文“Milk-derived extracellular vesicles protect intestinal barrier integrity in the gut-liver axis”入选高被引论文。
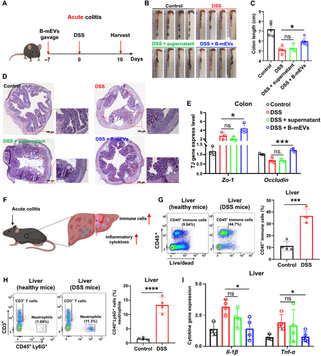
肠道屏障对于机体营养吸收和阻止有害物质进入体内循环至关重要。屏障功能异常可能导致“肠漏”,增加炎症性肠病、代谢性疾病和非酒精性脂肪肝(NAFLD/NASH)发生率。肠道粘液层为防止肠道微生物、消化酶和毒素进入肠壁提供了第一道防线。肠道上皮细胞形成的物理屏障可与肠道菌群(生物屏障)和免疫系统(免疫屏障)相互作用,维持肠道屏障完整性。任何一道屏障功能异常都可能导致炎症或代谢疾病。因此,保持肠道屏障完整性是预防或治疗代谢疾病的一种有效策略。

肠道与肝脏起源于同一胚层,两者的生理状态可通过肠-肝轴互相影响,肠道屏障作为重要枢纽可能是干预肠道和肝脏炎症的共同靶点。乳源细胞外囊泡(mEVs)是牛乳和母乳中的重要生理活性物质,目前关于mEVs在肠-肝轴相关炎症疾病中的作用研究甚少。该研究发现牛乳和母乳mEVs在体外对肠道上皮紧密连接功能具有保护作用。口服mEVs可在粘液、上皮和免疫屏障等多个层面保护和恢复肠道屏障的完整性,阻止结肠炎和非酒精性脂肪性肝炎(NASH)中内毒素通过肠-肝轴易位到肝脏,减轻肠道和肝脏炎症。

该研究明确了口服mEVs可以保护肠道屏障完整性,从而在炎症性肠病和NASH等肠-肝轴相关疾病中发挥预防和治疗效果,为mEVs作为特殊功能活性物质的研究与开发提供了理论依据。
根据Web of Science数据库,截止2024年6月28日,本论文被引用29次。
通讯员:曹佳媛、王彦超
原文链接:DOI:10.1126/sciadv.ade5041
Lingjun Tong et al., Milk-derived extracellular vesicles protect intestinal barrier integrity in the gut-liver axis. Sci. Adv.9, eade5041(2023).
