91视频 易华西教授在医学顶级期刊《Theranostics》(中科院1区,IF=12.4)发表的研究性论文进入学术领域最优秀的 1% 之列(高被引论文)。易华西教授为通讯作者,仝令君博士为论文第一作者,91视频 为第一通讯单位。
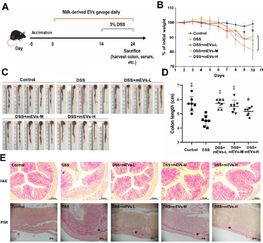
炎症性肠病(IBD)是全球性的健康问题,常伴随着肠道免疫稳态紊乱以及肠道菌群失调。免疫抑制药物是目前IBD的主要治疗方法,但药物治疗过程中可能引起骨髓抑制、便秘、嗜睡等副作用,对宿主肠道菌群也有一定的负面影响。目前没有理想的IBD治疗药物。基于调节肠道免疫和靶向肠道菌群的特殊膳食补充剂是目前预防、缓解或治疗IBD的研究热点。本研究报道了牛乳来源的天然纳米细胞外囊泡(mEVs)对结肠炎症的缓解和保护作用,揭示了其通过调节宿主肠道免疫稳态和肠道微生物的作用机制,证明了mEVs作为一种潜在的肠道稳态调节剂在预防和治疗IBD中的作用。

食物来源细胞外囊泡的营养和健康功能是近年来的新兴热点研究领域,目前关于牛乳外囊泡营养和健康功能的深入研究报道不多。牛乳含有蛋白质、多糖和脂肪等多种生物活性物质,是人类获取营养的重要来源,对人类整个生命周期的营养和健康都有积极作用。现有研究表明牛乳来源的细胞外囊泡富含具有调节免疫等多种生理功能的RNA和蛋白质。该研究首先联合利用蛋白质组学和miRNA测序证明了mEVs含有大量免疫相关的蛋白质和miRNAs,分析发现这些蛋白质和miRNAs不仅靶向多种炎症通路,而且与肠道免疫等功能密切相关。在此基础上,利用体外和体内炎症模型评估了mEVs对肠道免疫和肠道菌群的影响。研究发现mEVs不仅能够抵抗胃肠道特殊生理环境,而且可以调节Treg/T17,IL10+Treg等免疫细胞平衡,重塑IBD引起的肠道菌群紊乱,改善结肠炎症。

该研究结果不仅为牛乳的健康功能提供了新机制,而且为牛乳细胞外囊泡作为新型膳食补充剂的研究与开发提供了新思路。
根据Web of Science数据库,截止2023年9月1日,本论文被引用64次。
通讯员:仝令君、曹佳媛、王彦超
原文链接:DOI: 10.7150/thno.62046
Lingjun Tong, Haining Hao, Zhe Zhang, Youyou Lv, Xi Liang, Qiqi Liu, Tongjie Liu, Pimin Gong, Lanwei Zhang, Fangfang Cao, Giorgia Pastorin, Chuen Neng Lee, Xiaoyuan Chen, Jiong-Wei Wang, Huaxi Yi. Milk-derived extracellular vesicles alleviate ulcerative colitis by regulating the gut immunity and reshaping the gut microbiota. Theranostics. 2021, 11, 8570-8586.
